35964 Schakelaar Keuzeschakelaar 16 cont.






Origineel







Keuzeschakelaar 16 cont., geschikt voor o.a. 1687VWIT, 1687VWRVS
- Fabrikantnummer(s)
-
35964
- Ean nummer
8713411165733
- Artikelcode
- 9.06.61.07-0
- Inhoud verpakking
- 1 zakje á 1 stuk
- Merk
-
Atag
Veilig betalen met
iDeal
Mastercard
Visa
Bancontact
Maestro
SOFORT
Overboeking
Eigenschap(pen) | Schakelaar Keuzeschakelaar 16 cont. 1687VWIT, 1687VWRVS |
---|---|
Artikelcode | 9.06.61.07-0 |
Fabrikantnummer(s) | 35964 |
Ean nummer | 8713411165733 |
Inhoud verpakking | 1 zakje á 1 stuk |
Past in o.a. | 1687VWIT, 1687VWRVS |
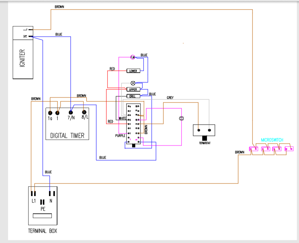
Aanvullende informatie | Schakelaar bediening oven Lengte 80mm Breedte 41mm Lengte as 23mm Was een 18 contact schakelaar is nu een 16 contactschakelaar geworden. Zie website voor aansluitschema Op artikel staat: 2107 42, 06000, 031 32009166 C US 12 EGO |
Fabrikant | Atag |
Geschikt voor | Etna |
Apparaat benamingen | Fornuis |
Product groep | Onderdelen |
Zie hier het aansluitschema
Dubbelklik op de 360° afbeelding om deze fullscreen te openen en/of te sluiten.
Waar vind ik het typenummer van mijn fornuis?
- Etna
Merk | Typenummer | Machinecode | Apparaatnaam | Commercieel | Servicenummer | Productie |
---|
Merk | Typenummer | Machinecode | Apparaatnaam | Commercieel | Servicenummer | Productie |
---|---|---|---|---|---|---|
Etna | 679 | EFG679VRVSAE/E1 | EFG679VRVS Gasfornuis, 60cm, m | EFG679VRVSAEE1 | 72447401 | |
Etna | 679 | EFG679VRVSAE/E3 | EFG679VRVS Gasfornuis, 60cm, m | EFG679VRVSAEE3 | 72447403 | |
Etna | 679 | EFG679VRVSAE/E2 | EFG679VRVS Gasfornuis, 60cm, m | EFG679VRVSAEE2 | 72447402 | |
Etna | 688 | EFG688VRVSAE/E2 | EFG688VRVS (V0312) FORNUIS G-E | EFG688VRVSAEE2 | 72419002 | |
Etna | 688 | EFG688VRVSAE/E1 | EFG688VRVS (V0312) FORNUIS G-E | EFG688VRVSAEE1 | 72419001 | |
Etna | 687 | EFG687VWITAE/E2 | EFG687VWIT (V0512) FORNUIS G-E | EFG687VWITAEE2 | 72418902 | |
Etna | 687 | EFG687VWITAE/E1 | EFG687VWIT (V0512) FORNUIS G-E | EFG687VWITAEE1 | 72418901 | |
Etna | 679 | EFG679VWITAE/E2 | EFG679VWIT Gasfornuis, 60cm, m | EFG679VWITAEE2 | 72447502 | |
Etna | 679 | EFG679VWITAE/E1 | EFG679VWIT Gasfornuis, 60cm, m | EFG679VWITAEE1 | 72447501 |
Log in op uw account om een beoordeling over 35964 Schakelaar Keuzeschakelaar 16 cont. van Atag te plaatsen.
Jan schreef op 11 november 2024:
super ! prima verzonden en goed ontvangen.ook vraag daarna correct beantwoord.